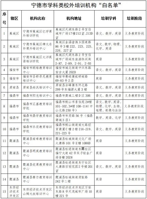
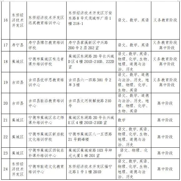
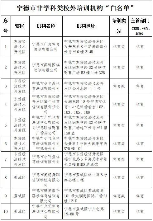
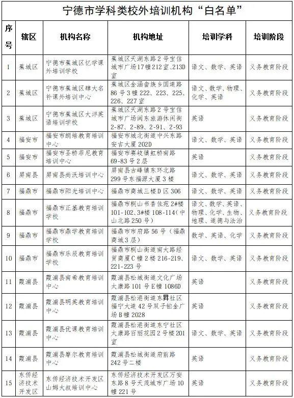
寧德市學科類和非學科類校外培訓機構“白名單”公布
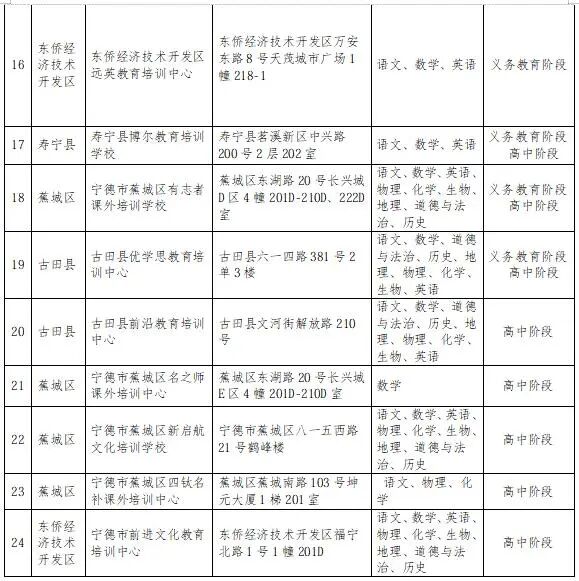
為鞏固深化“雙減”成果,進一步強化對校外培訓機構的日常監管,幫助廣大家長學生理性選擇合法合規的校外培訓機構,現將我市各地面向中小學生的學科類和非學科類校外培訓機構“白名單”予以公布,歡迎社會各界監督。





寧德市校外培訓機構專項治理行動工作小組辦公室
2026年1月26日
來源:寧德市教育局
編輯:陳娥
審核:劉寧芬 林珺
責任編輯:陳娥
(原標題:寧德市學科類和非學科類校外培訓機構“白名單”公布)
為鞏固深化“雙減”成果,進一步強化對校外培訓機構的日常監管,幫助廣大家長學生理性選擇合法合規的校外培訓機構,現將我市各地面向中小學生的學科類和非學科類校外培訓機構“白名單”予以公布,歡迎社會各界監督。





寧德市校外培訓機構專項治理行動工作小組辦公室
2026年1月26日
來源:寧德市教育局
編輯:陳娥
審核:劉寧芬 林珺
責任編輯:陳娥
(原標題:寧德市學科類和非學科類校外培訓機構“白名單”公布)
寧德網 版權所有,未經寧德網書面特別授權,請勿轉載或建立鏡像
互聯網新聞信息服務許可證編號:3512014001 信息網絡傳播視聽節目許可證號:1309374
廣告聯系:0593-2831322 職業道德監督、違法和不良信息舉報電話 新聞熱線:0593-2876799
寧德市新媒體網絡傳媒有限公司 地址:寧德市蕉城區蕉城北路15號閩東日報社三樓