東僑首批重點行業價格誠信承諾經營者名單出爐
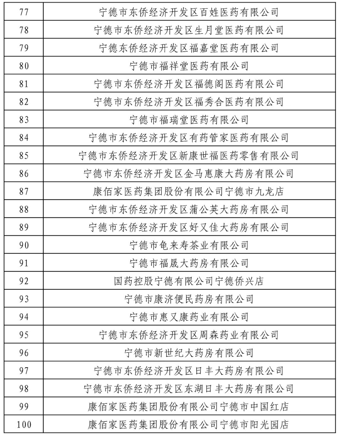
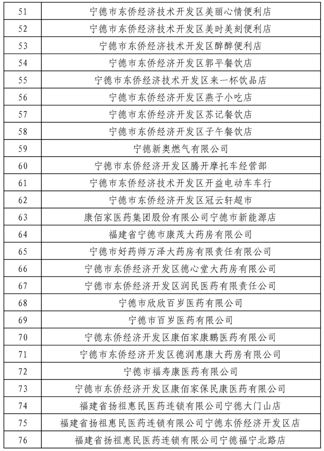
為維護市場價格秩序,營造誠信透明、放心安全的消費環境,東僑開發區市場監管局聚焦住宿、餐飲、商場、超市、電動自行車銷售、藥品銷售等與民生相關領域重點行業,綜合考量經營主體的行業代表性、規模水平與社會信譽等因素,擇優選出首批100家經營主體,組織簽訂《公開價格誠信承諾書》。現將簽訂名單予以公示,以接受社會監督。
具體都有哪些經營主體
讓我們一起來看一下吧!




來源:東僑市場監管
編輯:劉寧芬
審核:陳小蝦 梁輝約
責任編輯:劉寧芬
(原標題:東僑首批重點行業價格誠信承諾經營者名單出爐)